热点内容
2026年将乐县总医院物资转运外包服务项目(二次)市场价格征询公告
“2026年将乐县总医院物资转运外包服务项目”因首次市场价格征询中报价公司数量不足三家,不符合相关规定要求,现启动第二次市场价格征询工作。欢迎潜在服务商前来递交资料(资料须加盖公章,以证明其真实性),递交资料一式一份,资料不全者,谢绝接收。各潜在服务商将相关资料及报价单邮寄到:福建省将乐县三华南路43号(将乐县总医院第二综合楼5楼总务科) 陈先生(收),联系电话:0598-5020238,电子版材料发至jlxzyyzbb2024@sina.com邮箱;电子邮件注明“2026年将乐县总医院物资转运外包服务项目+报价公司+报价人+联系电话”。资料接收截止时间至:2026年3月16日17:30(以接收电子邮件时间为准)逾期不予受理。本次公开征询情况仅作为采购人了解市场情况及编制政府采购最高限价、主要服务参数的参考依据。
一、项目要求:
1、项目名称:2026年将乐县总医院物资转运外包服务项目。
2、项目服务期限:1年。
3、项目预算金额:92360元。
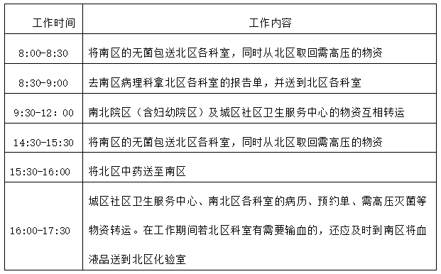
4.具体转运时间节点和内容根据实际情况调整

注:除上述固定转运任务外,可根据医院要求随时调整或新增转运任务及任务地点。
5.转运车辆要求
物资转运车1台,要求专车专用,为4轮厢式密闭车,厢体需符合院感要求,车辆需具备国家机动车管理部门核发的上路资质。需确保车辆运行状态良好,具备有效年检证明、保险及定期维护保养记录。车辆的运营、维修、保养等费用由服务商自行承担。
6.服务人员要求
转运人员需身体健康,具备相应车辆的驾驶资质。具备良好的沟通能力,能够与科室人员准确交接物资,核对数量及规格,确保转运无误。严格遵守医院感染控制规范,掌握无菌物品、血液制品、病历资料等不同类别物资的转运要求,分类存放、标识清晰,防止交叉污染。工作责任心强,能够适应弹性工作时间,及时响应紧急转运需求。无不良驾驶记录,近三年未发生重大交通安全事故,入职前需提供健康体检证明及无犯罪记录证明。服务商需确保人员稳定性,未经医院同意不得随意更换转运人员,如需更换须提前报备并重新审核资质。
二、经销商递交的材料
1. 首页:包括项目名称、潜在服务商公司名称、联系人、联系电话及日期;
2. 营业执照副本复印件,需具备相关服务的经营范围或许可资质;
3. 法人身份证复印件,或授权代表身份证复印件及法人授权书;
4. 根据《三明市财政局关于进一步优化政府采购营商环境的通知》(明财购〔2021〕9号)的相关规定,本采购项目实行服务商资格证明材料承诺制。服务商可选择提交《资格承诺函》参与本次采购活动。若采用附件格式的《资格承诺函》,则在响应文件中无需再提供财务状况报告、依法缴纳税收和社会保障资金的相关证明材料;
5.服务商应提供本项目详细的报价方案。
报价单模板

注:报价总计不能超过预算金额,否则视为无效报价。
6.本项目不接受联合体报价,不允许成交服务商进行分包、转包。
将乐县总医院
2026年3月10日


